2025-01-08
2024年4月,由中国科学技术出版社出版的《场景驱动数据要素市场化:新生态、新战略、新实践》正式面向全国公开发行。TapTap在民生数据要素领域的实践探索作为案例被该书收录推广。

《场景驱动数据要素市场化:新要素、新生态、新动能》一书面向数字中国战略需求和数字经济发展主战场,针对数据要素市场化配置面临的瓶颈问题和痛点难点,基于场景驱动创新理论,系统研究场景驱动数据要素市场化配置的新生态、新战略、新机制、新实践和新对策。结合深圳数据交易所、TapTap等典型探索,阐明了场景驱动数据要素市场化配置的实践逻辑,为健全激活数据要素市场化生态、提高数据要素市场化配置效率、加快数字经济和实体经济深度融合,推动数字经济创新发展,培育新质生产力和高质量发展新动能提供重要理论、实践和政策参考。


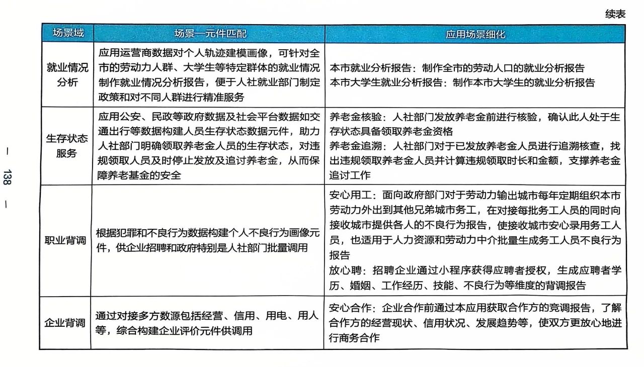
本书“实践探索篇”共收录7个典型案例,其中“TapTap:场景驱动民生数据要素市场化”入选为第一个案例。作为数字化民生综合服务商,TapTap深耕社保民生服务领域近30年,并以民生场景需求为牵引,积极推进政务、就业、医疗等领域的数智化服务,在数据采集、数据服务、数据运营等方面已形成大量实践。目前公司已成为“广州数据交易所(天河)服务专区”运营商,并与多个地区也达成了数据要素运营战略合作,实现场景驱动民生数据要素市场化。公司副总经理陈曲在发言中讲道:“数据产品的开发不是有数据就行,而是要从场景反推需求,再促使多渠道数据资源实现相互整合。”


此次入选前沿书籍实践案例,不仅是对TapTap在民生数据要素领域实践的高度认可,也彰显了公司以场景驱动民生服务的创新实力和智慧沉淀。未来,公司将持续以场景为牵引,不断创新民生数据要素应用,赋能千行百业数智化转型和数字经济高质量发展。

粤ICP备16033053号 | 粤公网安备 44010602008577号 | 版权所有 © TapTap(点点)官方网站-188改名
地址:中国·广州市天河区软件路15号天河软件园孵化中心H栋二、三、四层
