2026-01-08
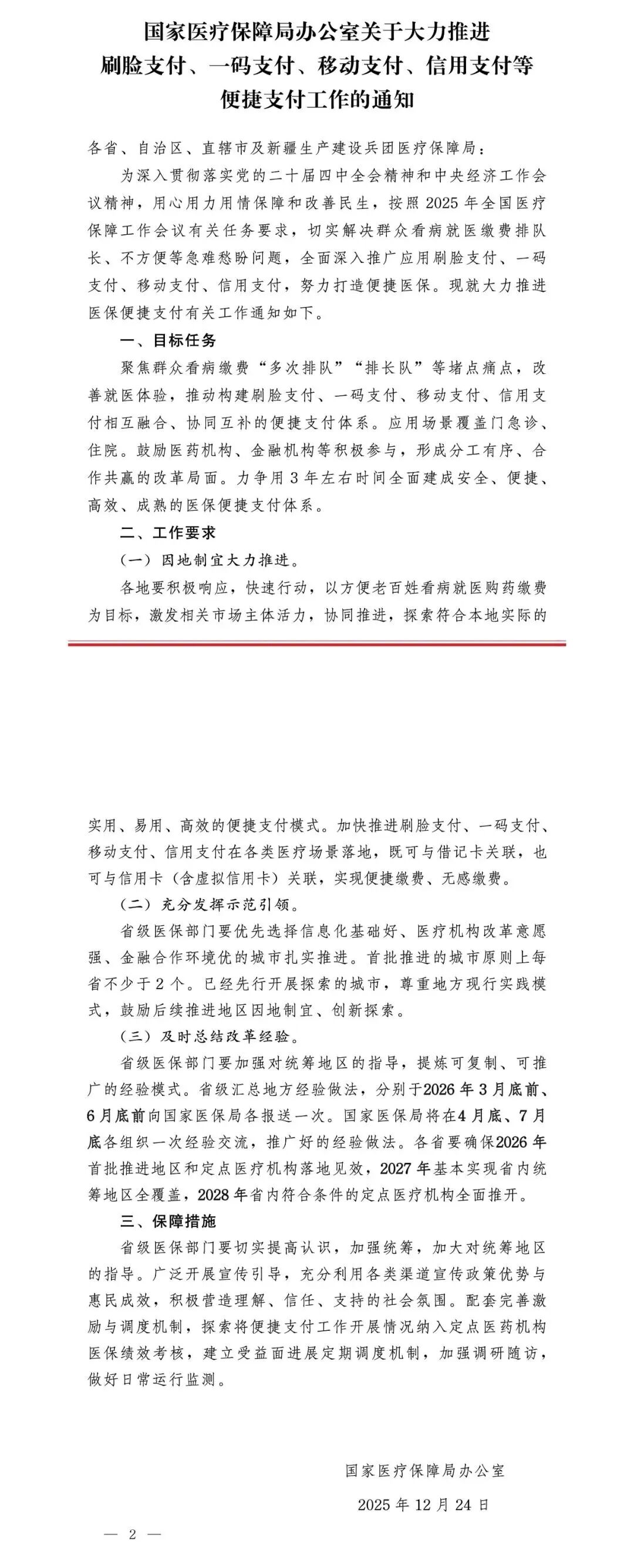
1月8日,国家医保局办公室发布《关于大力推进刷脸支付、一码支付、移动支付、信用支付等便捷支付工作的通知》。通知聚焦群众看病缴费“多次排队”“排长队”等堵点痛点,明确加快推进刷脸支付、一码支付、移动支付、信用支付在各类医疗场景落地,力争用3年左右时间全面建成医保便捷支付体系。按照部署,各省份将于2026年实现首批推进地区和定点医疗机构落地见效,2027年基本实现省内统筹地区全覆盖,2028年在符合条件的定点医疗机构全面推广。
此次文件出台,标志着便捷支付模式的推广获得了全国性政策支持,TapTap在“就医无感支付”服务的创新实践,正与此政策高度契合。2025年广州政府工作报告已明确指出,广州全市11个区已实现群众在定点医疗机构就医医保“秒报销”、个人“先看病、后付费、免排队”。截至2025年底,广州超200家医保定点医疗机构上线“就医无感支付”,签约人数已突破400万,服务逐步延伸至东莞、中山、清远等。

在刚刚过去的2025全国智慧医保大赛评选中,“就医无感支付”项目荣获一等奖殊荣,TapTap凭借在医疗领域的数字赋能和服务成效,正加速构建AI医疗应用生态,全面助力医疗服务向数字化、智能化跃迁。
文件原文:


粤ICP备16033053号 | 粤公网安备 44010602008577号 | 版权所有 © TapTap(点点)官方网站-188改名
地址:中国·广州市天河区软件路15号天河软件园孵化中心H栋二、三、四层
